中国·太阳集团(9428cn-官方网站)古天乐代言品牌-Suncity Club
·校主站
·数字校园门户
·旧版回顾
网站首页
基地简介
基地简介
管理委员会
研究机构
通知公告
基地动态
ok138太阳集团古天乐
课题管理
研究成果
古天乐太阳集团网址
联系我们
当前位置:
网站首页
>>
古天乐太阳集团网址
>> 正文
《中国与世界贸易组织》白皮书
来源:海南省对外经济贸易合作研究基地
日期:
2018年08月09日 22:26
点击:
属于:
古天乐太阳集团网址
《中国与世界贸易组织》白皮书
(2018年6月)
中华人民共和国国务院新闻办公室
目录
前言
一、中国切实履行加入世贸组织承诺
二、中国坚定支持多边贸易体制
三、中国加入世贸组织后对世界作出重要贡献
四、中国积极推动更高水平对外开放
结束语
前言
1978年,中国开启了改革开放的历史进程。改革开放是中国人民用双手书写的国家和民族发展的壮丽史诗,是中国和世界共同发展进步的伟大历程,不仅深刻改变了中国,也深刻影响了世界。40年来,中国坚持对外开放基本国策,打开国门搞建设,逐步形成了全方位多层次宽领域的对外开放格局,极大促进了中国与外部世界的交流交融,为人类和平与发展的崇高事业作出了重要贡献。
2001年中国加入世界贸易组织,是中国深度参与经济全球化的里程碑,标志着中国改革开放进入历史新阶段。加入世贸组织以来,中国积极践行自由贸易理念,全面履行加入承诺,大幅开放市场,实现更广互利共赢,在对外开放中展现了大国担当。
以世贸组织为核心的多边贸易体制是国际贸易的基石,是全球贸易健康有序发展的支柱。中国坚定遵守和维护世贸组织规则,支持开放、透明、包容、非歧视的多边贸易体制,全面参与世贸组织工作,为共同完善全球经济治理发出中国声音、提出中国方案,是多边贸易体制的积极参与者、坚定维护者和重要贡献者。
中国加入世贸组织既发展了自己,也造福了世界。中国积极践行新发展理念,经济发展由高速度向高质量迈进,成为世界经济增长的主要稳定器和动力源。中国奉行互利共赢的开放战略,积极推动共建“一带一路”,在开放中分享机会和利益,在实现自身发展的同时惠及其他国家和人民,增进了全球福祉,促进了共同繁荣。
站在新时代的历史起点上,中国开放的大门不会关闭,只会越开越大。中国过去40年的经济发展是在开放条件下取得的,未来中国经济实现高质量发展也将在更加开放条件下进行。中国将继续坚持对外开放基本国策,以更加积极的姿态融入经济全球化进程,实行高水平的贸易和投资自由化便利化政策,与各国构建利益高度融合、彼此相互依存的命运共同体。
为全面介绍中国履行加入世贸组织承诺的实践,阐释中国参与多边贸易体制建设的原则立场和政策主张,阐明中国推进更高水平对外开放的愿景与行动,中国政府特发表本白皮书。
一、中国切实履行加入世贸组织承诺
2001年中国加入世贸组织①以来,不断完善社会主义市场经济体制,全面加强同多边贸易规则的对接,切实履行货物和服务开放承诺,强化知识产权保护,对外开放政策的稳定性、透明度、可预见性显著提高,为多边贸易体制有效运转作出了积极贡献。
(一)完善社会主义市场经济体制和法律体系
始终坚持社会主义市场经济改革方向。加快完善社会主义市场经济体制,健全市场体系,理顺政府和市场关系,使市场在资源配置中起决定性作用,更好发挥政府作用。广泛开展世贸组织规则宣传教育,市场意识、竞争意识、规则意识、法治观念深入人心。
不断健全社会主义市场经济法律体系。坚持依法治国,全面遵守和执行世贸组织规则,完善基于规则的市场经济法律法规,构建符合多边贸易规则的法律体系。加入世贸组织后,大规模开展法律法规清理修订工作,中央政府清理法律法规和部门规章2300多件,地方政府清理地方性政策法规19万多件,覆盖贸易、投资和知识产权保护等各个方面。2014年,制订进一步加强贸易政策合规工作的政策文件,要求各级政府在拟定贸易政策的过程中,对照世贸组织协定及中国加入承诺进行合规性评估。2016年,建立规范性文件合法性审查机制,进一步清理规范性文件,增强公共政策制定透明度和公众参与度。
(二)履行货物贸易领域开放承诺
大幅降低进口关税。减少进口成本,促进贸易发展,让世界各国更多分享中国经济增长、消费繁荣带来的红利。截至2010年,中国货物降税承诺全部履行完毕,关税总水平由2001年的15.3%降至9.8%。其中,工业品平均税率由14.8%降至8.9%;农产品平均税率由23.2%降至15.2%,约为世界农产品平均关税水平的四分之一,远低于发展中成员56%和发达成员39%的平均关税水平。农产品的最高约束关税为65%,而美国、欧盟、日本分别为440%、408%、1706%。
显著削减非关税壁垒。减少不必要的贸易限制,促进贸易透明畅通。截至2005年1月,中国已按加入承诺全部取消了进口配额、进口许可证和特定招标等非关税措施,涉及汽车、机电产品、天然橡胶等424个税号产品;对小麦、玉米、大米、食糖、棉花、羊毛、毛条和化肥等关系国计民生的大宗商品实行关税配额管理。
全面放开外贸经营权。促进经营主体多元化,激发各类企业开展贸易的积极性。自2004年7月起,中国对企业的外贸经营权由审批制改为备案登记制,极大地释放了民营企业的外贸活力,民营企业进出口发展迅速,份额持续扩大,成为对外贸易的重要经营主体。民营企业和外商投资企业进出口占全国进出口总额的比重由2001年的57.5%上升到2017年的83.7%。2017年,作为第一大出口经营主体的民营企业出口占比达46.6%。
(三)履行服务贸易领域开放承诺
广泛开放服务市场。大力推动服务业各领域快速发展,提高服务业对国民经济的贡献。在世贸组织分类的12大类服务部门的160个分部门中,中国承诺开放9大类的100个分部门,接近发达成员平均承诺开放108个分部门的水平。截至2007年,中国服务贸易领域开放承诺已全部履行完毕。
持续减少限制措施。逐步降低服务领域外资准入门槛,按期取消服务领域的地域和数量限制,不断扩大允许外资从事服务领域的业务范围。其中,在快递、银行、财产保险等54个服务分部门允许设立外商独资企业,在计算机、环境等23个分部门允许外资控股,在电信、铁路运输、旅游等80个分部门给予外资国民待遇。2010年,中国服务业吸引外商直接投资额首次超过制造业,2017年吸引外商直接投资额占比达到73%。
(四)履行知识产权保护承诺
加强知识产权保护是中国的主动作为。加强知识产权保护是完善产权保护制度最重要的内容,也是提高中国经济竞争力最大的激励。中国推进知识产权保护,不仅符合自身发展需要,也有助于进一步完善法治化、国际化、便利化的营商环境。中国鼓励中外企业开展正常技术交流合作,依法保护在华外资企业合法知识产权,同时,希望外国政府加强对中国知识产权的保护。
构建完备的知识产权保护法律体系。加入世贸组织后,中国建立健全知识产权法律法规,与多个国家建立知识产权工作机制,积极吸收借鉴国际先进立法经验,构建起符合世贸组织规则和中国国情的知识产权法律体系。近年来,修订《商标法》,增加了惩罚性赔偿制度;修订《反不正当竞争法》,进一步完善了商业秘密的保护,同时明确市场混淆行为,引入标识的概念,拓宽对标识的保护范围。目前,正在加快推进《专利法》《著作权法》等法律修订。
持续加强知识产权保护执法力度。强化知识产权保护司法主导作用,把违法成本显著提上去,把法律威慑作用充分发挥出来。重新组建国家知识产权局,完善执法力量,加大执法力度。在北京、上海、广州设立三家知识产权法院,在南京、苏州、武汉、西安等15个中级法院内设立专门审判机构,跨区域管辖专利等知识产权案件。加大行政执法力度,针对重点违法领域,开展专利“护航”行动、打击网络侵权盗版“剑网”行动、出版物版权“扫黄打非”和“秋风”行动、打击侵权假冒的“网剑行动”“质检利剑”打假行动等专项行动,有效保护了知识产权。
知识产权保护效果明显。从2001年起,中国对外支付知识产权费年均增长17%,2017年达到286亿美元。2017年,中国发明专利申请量达到138.2万件,连续7年居世界首位,申请者中近10%为外国单位和个人;国外来华发明专利申请量达到13.6万件,较2001年3.3万件的申请量增长了3倍。世界知识产权组织日前公布,2017年,中国通过《专利合作条约》途径提交的专利申请受理量达5.1万件,仅次于美国,居全球第二位。
(五)履行透明度义务
明确提供法律制度保障。《立法法》《行政法规制定程序条例》《规章制定程序条例》明确要求法律、行政法规和规章草案须按有关规定公开征求公众意见。全国人大常委会法工委定期出版《中华人民共和国法律》(英文版)。国务院法制机构定期出版《中华人民共和国涉外法规汇编》(中英文对照),商务部在《中国对外经济贸易文告》中定期发布贸易政策。
全面履行世贸组织通报义务。中国按照要求定期向世贸组织通报国内相关法律、法规和具体措施的修订调整和实施情况。截至2018年1月,中国提交的通报已达上千份,涉及中央和地方补贴政策、农业、技术法规、标准、合格评定程序、国营贸易、服务贸易、知识产权法律法规等诸多领域。
(六)为履行承诺付出巨大努力
中国在加入世贸组织时作出广泛而深入的开放承诺,国内企业直接面对国际竞争,多数产业面临较大困难。中国企业主动应对挑战,大力推进产业结构调整,积极参与全球价值链,国际竞争力明显提升。
二、中国坚定支持多边贸易体制
以世贸组织为核心的多边贸易体制是国际贸易的基石,为推动全球贸易发展、建设开放型世界经济发挥了中流砥柱作用。加入世贸组织以来,中国始终坚定支持多边贸易体制,全面参与世贸组织各项工作,推动世贸组织更加重视发展中成员的关切,反对单边主义和保护主义,维护多边贸易体制的权威性和有效性,与各成员共同推动世贸组织在经济全球化进程中发挥更大作用。
(一)积极推进贸易投资自由化便利化
全面参与多哈回合各项议题谈判。中国提出和联署谈判建议百份以上,推动贸易便利化、农业出口竞争等多项议题达成协议,推动多边贸易体制不断完善。2015年,中国成为接受《贸易便利化协定》议定书的第16个世贸组织成员。2016年中国担任二十国集团主席国期间,推动多国完成《贸易便利化协定》的国内批准程序,为协定早日生效作出了积极贡献。
积极推动诸边贸易自由化进程。作为发展中成员,中国积极参与诸边自由化倡议,并为谈判作出了重要贡献。中国在加入世贸组织时参加了《信息技术协定》,在此基础上深入参与该协定扩围谈判,推动各方就取消201项信息技术产品的关税达成协议。中国是《环境产品协定》谈判的发起方之一,始终以积极建设性态度参与磋商,在二十国集团领导人杭州峰会期间推动谈判达成重要共识。中国于2007年启动加入《政府采购协定》谈判,为加入该协定作出了积极努力。
有力促进世贸组织新议题讨论。中国推动世贸组织积极回应投资便利化、中小微企业、电子商务等世贸组织成员普遍关注的新议题并开展相关讨论。发起成立“投资便利化之友”,引导70多个成员达成《关于投资便利化的部长联合声明》。加入“中小微企业之友”,推介中国在世贸组织相关提案中关于支持中小微企业的内容。加入“电子商务发展之友”,积极推动世贸组织电子商务议题多边讨论,分享经验做法,帮助发展中成员从发展电子商务中受益。
切实履行《贸易便利化协定》。作为发展中成员,中国积极推动实施《贸易便利化协定》。中国组建了国家贸易便利化委员会,各有关部门通力协作,提高贸易便利化水平。截至2017年,各省(自治区、直辖市)已经建立了贸易便利化工作联席会议制度,积极做好本地区贸易便利化相关工作。在履行该协定方面,中国的A类措施(协定生效后立即实施)所占比重达到94.5%,目前仅保留4项B类措施(协定生效后经过一定过渡期后实施)。中国将严格履行承诺,在3年过渡期后如期实施B类措施。
(二)有效维护争端解决机制法律地位
积极维护争端解决机制有效运转。世贸组织争端解决机制为保障国际贸易可预见性、维护多边贸易体制稳定发挥了重要作用。中国积极参与改进争端解决程序的谈判,支持世贸组织上诉机构独立公正开展上诉审议工作。针对当前个别世贸组织成员阻挠上诉机构成员遴选,中国与60多个成员联署提案,努力推动尽快启动遴选程序。
妥善处理与其他成员的贸易纠纷。中国主张通过世贸组织争端解决机制妥善解决贸易争端。按照事项统计,截至2018年4月,中国在世贸组织起诉案件17项,已结案8项;被诉案件27项,已结案23项。中国通过主动起诉,遏制了少数世贸组织成员的不公正做法,维护了自身贸易利益和世贸规则权威。中国积极应对被诉案件,尊重并认真执行世贸组织裁决,作出了符合世贸规则的调整,无一例被起诉方申请报复的情况。
(三)深度参与贸易政策审议
认真接受成员的贸易政策监督。世贸组织贸易政策审议机制有助于增加多边贸易体制的透明度。中国高度重视贸易政策审议,已接受世贸组织六次审议,并正在积极准备即将于2018年7月进行的世贸组织对中国的第七次贸易政策审议。中国始终以开放坦诚的姿态,介绍宏观经济和贸易投资政策发展情况,听取其他成员对中国改革开放的意见和建议。世贸组织成员赞赏中国参与审议的态度,认为中国履约、合规、开放的良好形象为发挥审议机制作用树立了典范。
敦促其他成员遵守多边贸易协定。加入世贸组织以来,中国参与世贸组织对其他成员审议近300次,向被审议成员提交书面问题和贸易关注数千项,敦促其他成员遵守世贸组织规则和有关承诺,为维护和强化审议机制功能发挥了积极作用。
(四)全力支持发展中国家融入多边贸易体制
支持世贸组织将发展作为工作重心。确保发展中国家尤其是最不发达国家从国际贸易中获益,进而实现经济增长是世贸组织宗旨之一。作为世界上最大的发展中国家,中国对发展中成员在参与全球价值链分工、参与国际经贸治理等方面面临的困难表示关切,努力推动贸易为实现2030年可持续发展议程作出积极贡献。
向其他发展中成员提供务实有效的支持。加大对发展中成员特别是最不发达国家成员援助力度,促进缩小南北发展差距。截至2018年3月,已对36个建交且已完成换文手续的最不发达国家97%税目产品实施零关税。积极响应世贸组织“促贸援助”倡议,利用多双边援助资源帮助其他发展中成员特别是最不发达国家成员加强基础设施建设、培训经贸人员、提高生产能力、发展贸易投资。向世贸组织“贸易便利化协定基金”捐款100万美元,协助落实《贸易便利化协定》。2011年,中国设立“最不发达国家及加入世贸组织中国项目”,已帮助6个最不发达国家加入世贸组织。2017年起,中国在南南合作援助基金项下与世贸组织等国际组织加强合作,在“促贸援助”领域实施合作项目,帮助其他发展中成员提高从全球价值链中获益的能力。
(五)坚决反对单边主义和保护主义
单边主义和保护主义与世贸组织基本原则背道而驰。多边贸易体制是顺应世界经济发展的历史选择。世贸组织倡导以规则为基础,秉持开放、透明、包容、非歧视等基本原则,其解决全球贸易问题主渠道的地位不会改变。中国旗帜鲜明反对单边主义和保护主义。搞单边主义不符合市场规律,不符合国际规则,最终必然损人害己。搞保护主义如同把自己关进黑屋子,看似躲过了风吹雨打,但也隔绝了阳光和空气。只有坚持平等协商、携手合作,才能实现共赢、多赢。
利用多边合作平台倡导自由贸易。中国倡导通过加强合作、平等对话和协商谈判来解决国际贸易中的问题。中国主办亚太经合组织第二十二次领导人非正式会议、二十国集团领导人杭州峰会、金砖国家领导人第九次会晤期间,加强与各方协调,推动将反对贸易保护主义写入会议成果文件。中国领导人出席“一带一路”国际合作高峰论坛、博鳌亚洲论坛、世界经济论坛等多边会议期间,多次阐明支持多边贸易体制、推动建设开放型世界经济的坚定立场。在世贸组织内中国积极倡议,与多数成员发出反对单边主义和保护主义的共同声音。
三、中国加入世贸组织后对世界作出重要贡献
中国坚定不移奉行互利共赢的对外开放战略,遵循世贸组织自由贸易理念,在对外开放中展现大国担当。从加入世贸组织到共建“一带一路”,中国开放胸襟、拥抱世界,为促进世界经济贸易发展、增加全球民众福祉作出了重大贡献,成为世界经济的主要稳定器和动力源。
(一)拉动世界经济复苏和增长
加入世贸组织后,中国改革开放和经济发展进入加速期,中国的发展有力促进了世界经济发展。
2016年,按照汇率法计算,中国国内生产总值占世界的比重达到14.8%,较2001年提高10.7个百分点。自2002年以来,中国对世界经济增长的平均贡献率接近30%,是拉动世界经济复苏和增长的重要引擎。
中国新型工业化、信息化、城镇化、农业现代化快速推进,形成巨大的消费和投资空间,为全球创造了更多就业。根据国际劳工组织发布的首份《中国与拉美和加勒比地区经贸关系报告》,1990-2016年,中国为拉美和加勒比地区创造了180万个就业岗位。
中国的快速发展为全球减贫事业作出了巨大贡献。改革开放40年来,中国人民生活从短缺走向充裕、从贫困走向小康,现行联合国标准下的7亿多贫困人口成功脱贫,占同期全球减贫人口总数70%以上,为世界提供了最高的减贫贡献率。
(二)对外贸易发展惠及全球
加入世贸组织以来,中国对外贸易持续发展,惠及13亿多中国人民,也惠及世界各国人民。
面对国际金融危机等前所未有的困难和挑战,中国采取有效措施积极应对,努力促进对外贸易回稳向好。世贸组织数据显示,2017年,中国在全球货物贸易进口和出口总额中所占比重分别达到10.2%和12.8%,是120多个国家和地区的主要贸易伙伴。中国货物贸易出口为全球企业和民众提供了物美价优的商品;2001-2017年,中国货物贸易进口额年均增长13.5%,高出全球平均水平6.9个百分点,已成为全球第二大进口国。自2009年以来,中国一直是最不发达国家第一大出口市场,吸收了最不发达国家五分之一的出口。
2001-2017年,中国服务贸易进口从393亿美元增至4676亿美元,年均增长16.7%,占全球服务贸易进口总额的比重接近10%。自2013年起,中国成为全球第二大服务贸易进口国,为带动出口国当地消费、增加就业、促进经济增长作出了重要贡献。以旅游服务为例,中国连续多年保持世界第一大出境旅游客源国地位。2017年,中国公民出境旅游突破1.3亿人次,境外旅游消费达1152.9亿美元。
中国贸易模式的创新也为世界贸易的增长带来了新的动力。跨境电商等对外贸易新业态新模式快速发展,为贸易伙伴提供了更加广阔的市场。2017年中国海关验放的跨境电子商务进出口商品总额为902.4亿元人民币,同比增长80.6%,其中进口为565.9亿元人民币,同比增长高达120%。
(三)双向投资造福世界各国
中国推动构建公正、合理、透明的国际经贸投资规则体系,促进生产要素有序流动、资源高效配置、市场深度融合。
中国积极吸引外国机构和个人来华投资兴业,外商直接投资规模从1992年起连续26年居发展中国家首位。加入世贸组织后,外商直接投资规模从2001年的468.8亿美元增加到2017年的1363.2亿美元,年均增长6.9%。外商投资企业在提升中国经济增长质量和效益的同时,分享中国经济发展红利。中国美国商会《2018中国商务环境调查报告》显示,约60%的受访企业将中国列为全球三大投资目的地之一,74%的会员企业计划于2018年扩大在华投资,这一比例为近年来最高,其中三分之一的受访企业计划增加在华投资10%以上。中国欧盟商会《商业信心调查2018》报告显示,超过一半的会员企业计划扩大在华运营规模。2017年全国新设立外商投资企业35652家,同比增长27.8%。
中国对外投资合作持续健康规范发展,对外直接投资年度流量全球排名从加入世贸组织之初的第26位上升至2017年的第3位。中国对外投资合作加快了东道国当地技术进步步伐,促进其经济发展和民生改善,创造了大量就业机会。
(四)为全球提供公共产品
中国的发展得益于国际社会,也愿为国际社会提供更多公共产品。中国致力于打造开放型合作平台,维护和发展开放型世界经济,与其他国家共同构建广泛的利益共同体。
提出共建“一带一路”倡议。面对世界经济发展困境,中国提出共建“一带一路”倡议。“一带一路”倡议源于中国,但机会和成果属于世界,对于促进各个国家和地区之间深化合作和共同发展,维护和发展开放型世界经济,推动开放、包容、普惠、平衡、共赢的经济全球化,推动构建人类命运共同体发挥着重要作用。
共建“一带一路”倡议提出以来,已有80多个国家和国际组织同中国签署了合作协议。中国与相关国家深化务实合作,取得了丰硕成果。2013-2017年,中国同沿线国家贸易总额超过5万亿美元,中国企业在这些国家累计投资超过700亿美元。截至2017年底,中国企业在有关国家建设75个境外经贸合作区,上缴东道国税费超过16亿美元,为当地创造了22万个就业岗位。自2018年起,中国将在3年内向参与“一带一路”建设的发展中国家和国际组织提供600亿元人民币援助,建设更多民生项目。
举办中国国际进口博览会。中国国际进口博览会是中国发起的、多个国际组织和100多个国家参与的国际博览会,是推动全球包容互惠发展的国际公共产品。首届中国国际进口博览会将于2018年11月举行。举办进口博览会是中国推进新一轮高水平对外开放的重大决策,是中国主动向世界开放市场的重大举措,是中国支持经济全球化和贸易自由化的实际行动。未来15年,中国预计将进口24万亿美元商品。中国国际进口博览会将为各国出口提供新机遇,为各国共享中国发展红利搭建新平台,为世界经济增长注入新动力。
四、中国积极推动更高水平对外开放
中国的对外开放不会止步于履行加入世贸组织承诺。面对汹涌澎湃但又充满曲折的经济全球化,中国顺应时代发展潮流和世界发展大势,坚定不移扩大对外开放,不断创造更全面、更深入、更多元的对外开放格局,实现更广泛的互利共赢。
(一)促进贸易平衡发展
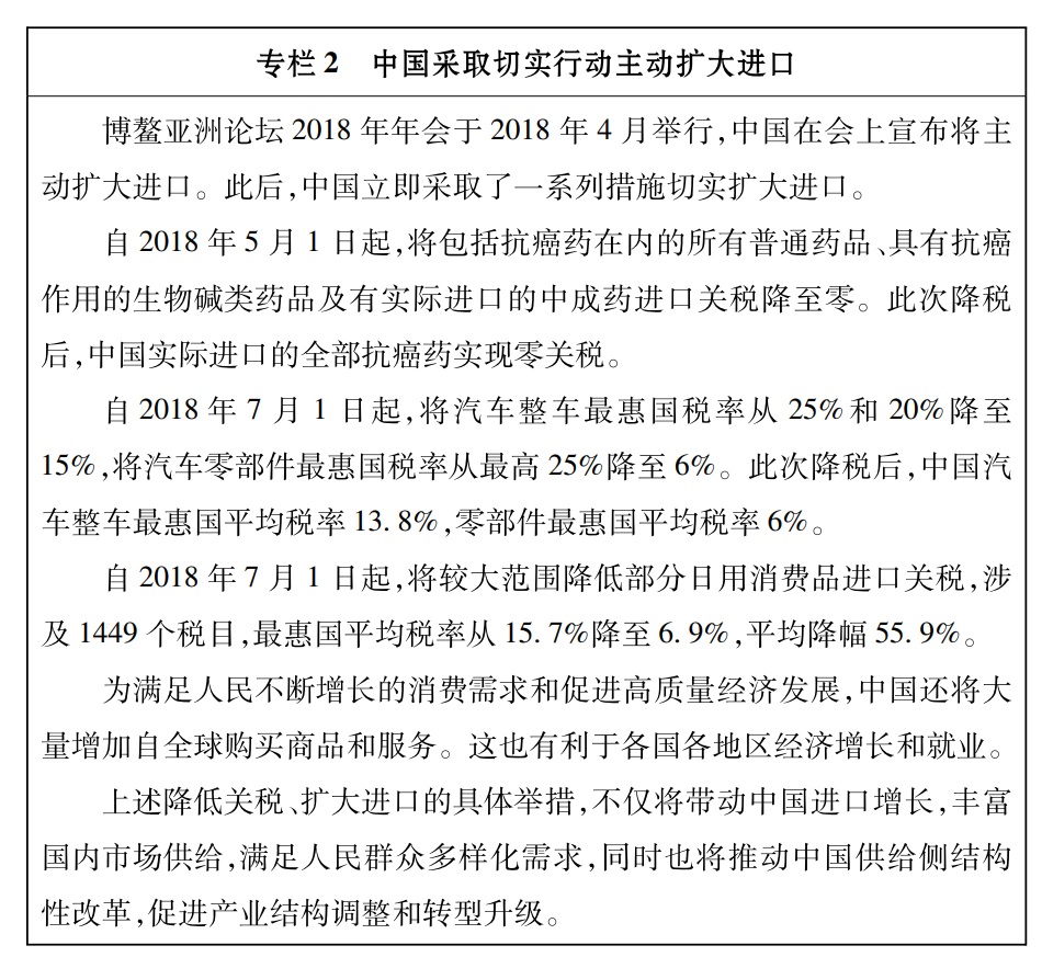
中国的贸易战略宗旨是互利共赢、多元平衡。中国注重提升出口质量和附加值,积极扩大进口,更好融入全球价值链。中国不刻意追求货物贸易顺差,客观看待目前服务贸易存在的逆差,支持有利于丰富市场供给、有利于提升人民生活品质、有利于促进产业结构升级的进口。在全面履行加入承诺的基础上,中国近年来又多次以暂定税率方式大幅自主降低进口关税税率。根据世贸组织统计,2015年中国的贸易加权平均关税已降至4.4%,与美国、欧盟等发达经济体相差1.5-2个百分点。截至2017年底,已调减900多个税目产品的税率。在博鳌亚洲论坛2018年年会上,中国宣布将进一步扩大降税范围,努力增加人民群众需求比较集中的特色优势产品进口。
(二)提高贸易便利化水平
世贸组织《贸易便利化协定》实施一年多以来,中国贸易便利化水平显著提升。目前,中国海关进口货物平均通关时间缩短至20小时以内,出口货物平均通关时间不到2小时。中国加快推进国际贸易“单一窗口”建设和推广。截至2017年底,中国国际贸易“单一窗口”已与11个口岸管理相关部门对接,基本覆盖大通关主要流程,实现企业一点接入、一次提交、一次查验、一键跟踪、一站办理,加速了口岸治理体系现代化建设进程。中国将继续优化监管方式方法,改革口岸管理体制,进一步压缩进出口环节和成本,不断优化口岸营商环境。
(三)大幅放宽外商投资准入
对外商投资实行准入前国民待遇加负面清单管理模式,是中国适应经济全球化新形势和国际投资规则变化的制度变革。2016年9月,全国人大常委会对《外资企业法》等4部法律进行了修订,将不涉及国家规定实施准入特别管理措施的外商投资企业设立及变更事项,由审批改为备案管理。2018年上半年,中国完成修订外商投资负面清单工作,出台《国务院关于积极有效利用外资推动经济高质量发展若干措施的通知》,进一步大幅度放宽市场准入,包括稳步扩大金融业开放,持续推进服务业开放,深化农业、采矿业、制造业开放。
对于船舶行业,中国将于2018年取消外资股比限制,包括设计、制造、修理各环节。对于飞机制造行业,中国将取消外资股比限制,包括干线飞机、支线飞机、通用飞机、直升机、无人机、浮空器等。对于汽车行业,中国将取消专用车、新能源汽车外资股比限制,并将在未来5年内逐步取消汽车行业的全部股比限制。
(四)创造更有吸引力的投资环境
中国积极营造宽松有序的投资环境,放宽外商投资准入,进一步简化外资准入管理程序,建设高标准自由贸易试验区,加强投资促进与投资保护,进一步提升外商投资环境法治化、国际化、便利化水平,让中国市场更加透明、更加规范,促进外资增长,提高利用外资质量。
截至2018年3月,中国全面取消非行政许可审批,与2013年3月相比,削减行政审批事项44%。中央政府层面核准的企业投资项目数量累计减少90%。全面改革工商登记、注册资本等商事制度,全面推行注册资本认缴登记制,工商登记前置审批事项压缩了87%,企业开办时间缩短三分之一以上。推进市场准入负面清单制度改革,推行“法无禁止即可为”,切实增强执法公正性,减轻企业负担。
中国将继续推进简政、降税、减费改革,继续加强同国际经贸规则对接,增强透明度,强化产权保护,坚持依法办事、鼓励竞争、反对垄断。加快制定出台《外国投资法》,构建符合新时代改革开放需要的外资法律体系,推进更高水平的对外开放和更深层次的外资管理体系改革,保护外商投资和外国投资者合法权益。降低外国人才来华就业、创业门槛。提升各类开发区发展水平,高标准高质量建设自由贸易试验区,探索建设中国特色自由贸易港。
(五)规范引导企业对外投资
中国政府积极引导企业在海外守法经营、履行企业社会责任,支持企业按照商业原则和国际惯例开展对外投资合作。中国将继续积极推动境外投资持续合理有序健康发展,有效防范各类风险,同时,中国呼吁东道国避免滥用安全审查等限制性做法对投资进行过度限制,营造更加公平、透明、可预期的投资环境。
(六)加快实施自贸区战略
多边贸易体制和区域贸易安排是驱动经济全球化向前发展的两个轮子。中国维护多边贸易体制,推动自由贸易区建设。截至2018年5月,中国已与24个国家和地区签署16个自贸协定。2017年,与自贸伙伴的贸易额(不含港澳台)占中国对外贸易总额的25.9%。已签署的自贸协定中,零关税覆盖的产品范围基本超过90%,承诺开放的服务部门已从加入世贸组织时的100个增至近120个。中国将继续坚定不移地推进经济全球化、维护自由贸易,与有关各方早日签署并实施《区域全面经济伙伴关系协定》,加快亚太自贸区和东亚经济共同体建设,构建立足周边、辐射“一带一路”、面向全球的高标准自由贸易区网络。
结束语
当今世界正在经历新一轮大发展大变革大调整,人类面临的不稳定不确定因素依然很多。近年来,逆全球化潮流涌动,保护主义和单边主义抬头,以世贸组织为核心的多边贸易体制遭遇挑战。
经济全球化为世界经济增长提供了强劲动力,是不可逆转的时代潮流,中国与多边贸易体制休戚与共。中国将继续践行承诺、遵守规则,积极参与多边贸易体制建设,坚定支持世贸组织在全球经济治理中发挥更大作用。
中国经济已由高速增长转向高质量发展,在这一历史进程中,中国将坚定不移贯彻创新、协调、绿色、开放、共享的发展理念,完善社会主义市场经济体制,充分激发各类市场主体活力。
中国将把创新作为引领发展的第一动力,以更加开放的态度,继续加强创新和知识产权保护,加强国际交流合作,使技术发展和创新不仅造福中国而且惠及世界,让越来越多的人享受科技发展带来的便利。
中国主张各国共担时代责任、共享发展机遇。作为世界上最大的发展中国家,中国愿继续与各国共同应对经济全球化进程中出现的全球性问题,加强沟通、携手合作,推动全球经济治理朝着平等公正、合作共赢的方向发展。
中国将以更大力度、更高水平的对外开放促进全球共同发展,为各国分享中国红利创造更多机会。中国愿与全球贸易伙伴一道,推动经济全球化朝着更加开放、包容、普惠、平衡、共赢的方向发展,让不同国家、不同阶层、不同人群共享经济全球化的好处。
①中国香港特别行政区、澳门特别行政区、台湾省均以单独关税区的身份在不同时间成为世界贸易组织成员,本白皮书不包括上述单独关税区与世界贸易组织的关系。
上一条:
海南省美丽乡村建设三年行动计划(2017-2019)
下一条:
海南省会展业发展专项资金管理暂行办法(修订)
友情链接
+
9428cn太阳集团古天乐贸易港
海南社会科学网
中国社会科学网
全国哲学社会科学规划办公室
国家出版基金规划管理办公室
中国社会工作联合会
中国高校人文社会科学信息网
全国教育科学规划领导小组办公室
海口社科网
中国(海南)改革发展研究院
中国南海研究院
Copyright © 2011-2026 版权所有:中国·太阳集团(9428cn-官方网站)古天乐代言品牌-Suncity Club
琼ICP备10200870号-1
地址:海南省海口市美兰区桂林洋高校区 海南经贸职业技术学院
意见箱