中国·太阳集团(9428cn-官方网站)古天乐代言品牌-Suncity Club
·校主站
·数字校园门户
·旧版回顾
网站首页
基地简介
基地简介
管理委员会
研究机构
通知公告
基地动态
ok138太阳集团古天乐
课题管理
研究成果
古天乐太阳集团网址
联系我们
当前位置:
网站首页
>>
古天乐太阳集团网址
>> 正文
国务院关于同意深化服务贸易创新发展试点的批复
来源:海南省对外经济贸易合作研究基地
日期:
2018年06月13日 14:44
点击:
属于:
古天乐太阳集团网址
国务院关于同意深化服务贸易创新发展试点的批复
国函〔2018〕79号
北京市、天津市、河北省、黑龙江省、上海市、江苏省、浙江省、山东省、湖北省、广东省、海南省、重庆市、四川省、贵州省、陕西省人民政府,商务部:
商务部关于深化服务贸易创新发展试点的请示收悉。现批复如下:
一、原则同意商务部提出的《深化服务贸易创新发展试点总体方案》,同意在北京、天津、上海、海南、深圳、哈尔滨、南京、杭州、武汉、广州、成都、苏州、威海和河北雄安新区、重庆两江新区、贵州贵安新区、陕西西咸新区等省市(区域)深化服务贸易创新发展试点。深化试点期限为2年,自2018年7月1日起至2020年6月30日止。
二、深化试点工作要以习近平新时代中国特色社会主义思想为指导,全面贯彻党的十九大和十九届二中、三中全会精神,统筹推进“五位一体”总体布局和协调推进“四个全面”战略布局,坚持创新、协调、绿色、开放、共享发展理念,以供给侧结构性改革为主线,深入探索适应服务贸易创新发展的体制机制、政策措施和开放路径,加快优化营商环境,最大限度激发市场活力,打造服务贸易制度创新高地。
三、试点地区人民政府(管委会)要加强对试点工作的组织领导,负责试点工作的实施推动、综合协调及措施保障,重点在管理体制、开放路径、促进机制、政策体系、监管制度、发展模式等方面先行先试,为全国服务贸易创新发展探索路径。有关省、直辖市人民政府要加强对试点工作的指导和支持,鼓励试点地区大胆探索、开拓创新。
四、国务院有关部门要按照职能分工,加强对试点工作的协调指导和政策支持,主动引领开放,创新政策手段,形成促进服务贸易创新发展合力。商务部要加强统筹协调、督导评估,会同有关部门及时总结推广试点经验。
五、深化试点期间,暂时调整实施相关行政法规、国务院文件和经国务院批准的部门规章的部分规定,具体由国务院另行印发。国务院有关部门根据《深化服务贸易创新发展试点总体方案》相应调整本部门制定的规章和规范性文件。试点中的重大问题,商务部要及时向国务院请示报告。
附件:1.深化服务贸易创新发展试点总体方案
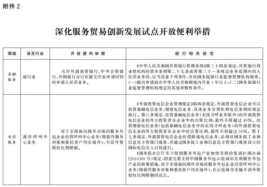
2.深化服务贸易创新发展试点开放便利举措
3.深化服务贸易创新发展试点任务及政策保障措施
国务院
2018年6月1日
附件1
深化服务贸易创新发展试点总体方案
优先发展服务贸易是推动经济转型升级和高质量发展的重要举措。2016年2月,国务院批复同意开展服务贸易创新发展试点。试点以来,各试点地区主动创新,探索服务贸易发展新机制、新模式、新路径,取得积极成效,有力推动了服务贸易创新发展。为进一步深化服务贸易创新发展试点,改革创新服务贸易发展机制,制定本方案。
一、总体要求
(一)指导思想
以习近平新时代中国特色社会主义思想为指导,全面贯彻党的十九大和十九届二中、三中全会精神,坚持创新、协调、绿色、开放、共享发展理念,以供给侧结构性改革为主线,充分发挥地方的积极性和创造性,推动在服务贸易管理体制、开放路径、促进机制、政策体系、监管制度、发展模式等方面先行先试,加快优化营商环境,最大限度激发市场活力,打造服务贸易创新发展高地,带动全国服务贸易高质量发展,不断培育“中国服务”核心竞争优势,推动形成全面开放新格局。
(二)基本原则
重点突破,优先发展。深化试点要把握重点和方向,树立服务贸易优先发展理念,推动资源和政策聚焦。服务新时代开放型经济发展,围绕服务贸易长远发展目标,针对不同阶段面临的主要制度障碍和政策短板,在试点地区率先突破,带动全国服务贸易创新发展。围绕推动解决服务贸易逆差较大问题,重点扩大服务出口。
创新驱动,转型发展。深入实施创新驱动发展战略,优化营商环境,支持创新创业,促进服务贸易领域新技术、新产业、新业态、新模式蓬勃发展,加快推动产业转型升级和经济结构调整。推动以“互联网+”为先导的新兴服务出口,打造开放发展新亮点。
纵横联动,协同发展。顺应数字经济时代服务发展新趋势,强化横向协作、纵向联动,各部门合力保障和指导试点地区开放创新;试点地区间推进经验共享,并与自贸试验区、北京市服务业扩大开放综合试点集成创新、经验互鉴。
有序深化,持续发展。不断适应服务贸易新形势新特点,有序深化改革,持续推进创新。逐项落实试点任务,不断总结推广经验,稳步推进服务贸易全方位改革发展。
二、深化试点地区及期限
深化试点地区为北京、天津、上海、海南、深圳、哈尔滨、南京、杭州、武汉、广州、成都、苏州、威海和河北雄安新区、重庆两江新区、贵州贵安新区、陕西西咸新区等省市(区域)。深化试点期限为2年,自2018年7月1日起至2020年6月30日止。
三、深化试点任务
(一)进一步完善管理体制。加强国务院服务贸易发展部际联席会议工作统筹、政策协调、信息共享。强化地方服务贸易跨部门统筹协调决策机制。加快服务贸易领域地方性法规立法探索,围绕市场准入、管理、促进、统计、监测等形成经验。全面建立地方政府服务贸易发展绩效评价与考核机制。
(二)进一步扩大对外开放。在试点地区分阶段推出开放便利举措。借鉴自贸试验区和北京市服务业扩大开放综合试点等的开放经验,推动服务领域对外开放。扩大新兴服务业双向开放。探索完善跨境交付、境外消费、自然人移动等模式下服务贸易市场准入制度,逐步放宽或取消限制措施,有序推进对外开放。支持试点地区探索建立服务领域开放风险预警机制。
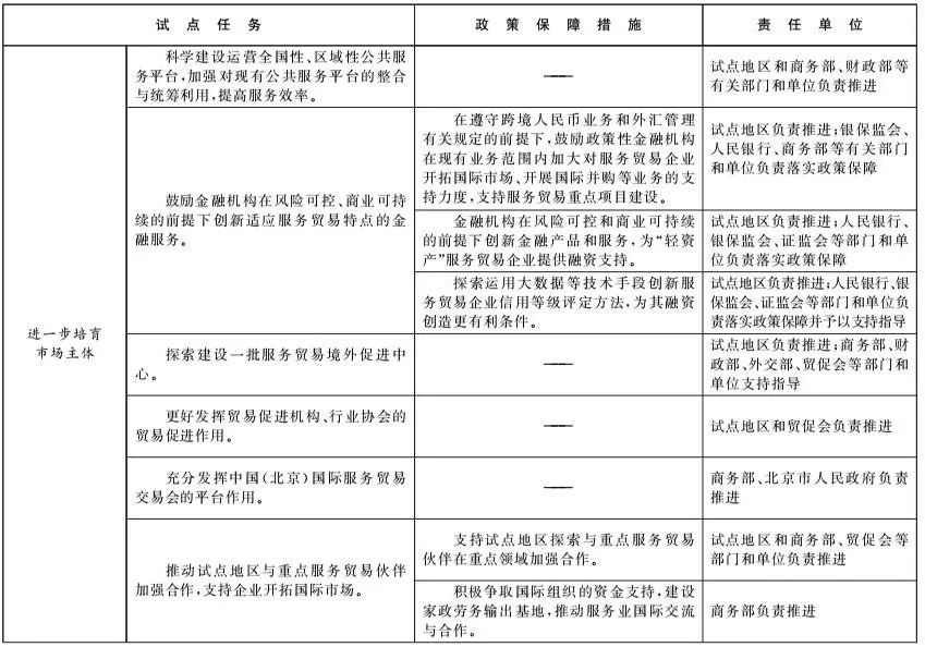
(三)进一步培育市场主体。科学建设运营全国性、区域性公共服务平台,加强对现有公共服务平台的整合与统筹利用,提高服务效率。鼓励金融机构在风险可控、商业可持续的前提下创新适应服务贸易特点的金融服务。探索建设一批服务贸易境外促进中心。充分发挥中国(北京)国际服务贸易交易会的平台作用。更好发挥贸易促进机构、行业协会的贸易促进作用。推动试点地区与重点服务贸易伙伴加强合作,支持企业开拓国际市场。
(四)进一步创新发展模式。依托自贸试验区、经济技术开发区等建设一批特色服务出口基地。发挥海关特殊监管区域政策优势,发展仓储物流、研发设计、检验检测、维修、国际结算、分销、展览等服务贸易,重点建设数字产品与服务、维修、研发设计等特色服务出口基地。探索推进服务贸易数字化,运用数字技术提升服务可贸易性,推动数字内容服务贸易新业态、新模式快速发展。推动以数字技术为支撑、高端服务为先导的“服务+”整体出口。积极拓展新兴服务贸易,重点推进服务外包、技术贸易、文化贸易发展。
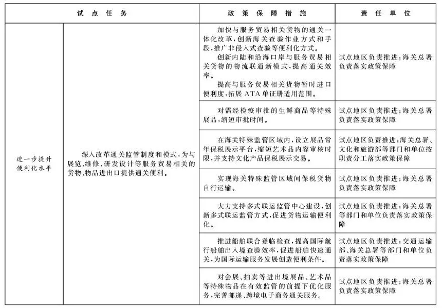
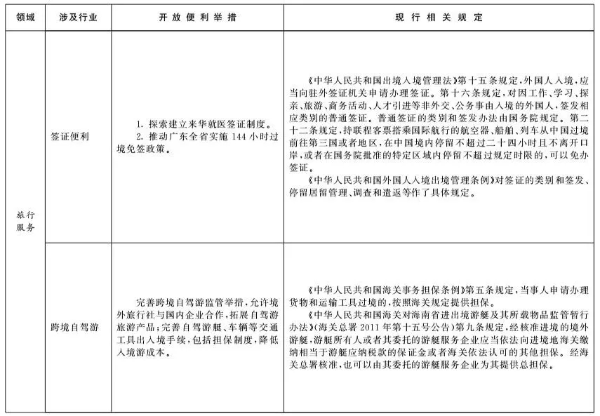
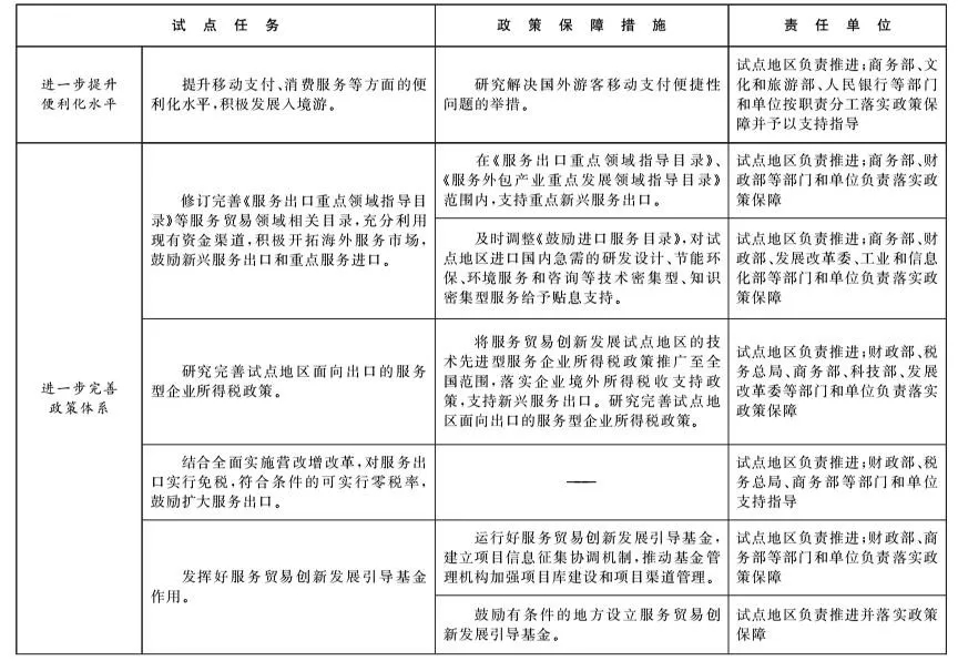
(五)进一步提升便利化水平。深入改革通关监管制度和模式,为与展览、维修、研发设计等服务贸易相关的货物、物品进出口提供通关便利。提升跨境交付、自然人移动等方面的便利化水平,完善签证便利政策,健全境外专业人才流动机制,畅通外籍高层次人才来华创新创业渠道,推动职业资格互认。提升移动支付、消费服务等方面的便利化水平,积极发展入境游。
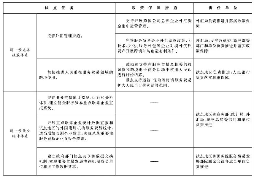
(六)进一步完善政策体系。修订完善《服务出口重点领域指导目录》等服务贸易领域相关目录,充分利用现有资金渠道,积极开拓海外服务市场,鼓励新兴服务出口和重点服务进口。研究完善试点地区面向出口的服务型企业所得税政策。结合全面实施营改增改革,对服务出口实行免税,符合条件的可实行零税率,鼓励扩大服务出口。发挥好服务贸易创新发展引导基金作用。加大出口信用保险和出口信贷对服务贸易的支持力度。拓宽服务贸易企业融资渠道。完善外汇管理措施。加快推进人民币在服务贸易领域的跨境使用。
(七)进一步健全统计体系。完善服务贸易统计监测、运行和分析体系,建立健全服务贸易重点联系企业直报系统,开展重点联系企业统计数据直报,适当增加监测企业数量,开展试点地区的外国附属机构服务贸易统计,实现系统重要性服务贸易企业直报全覆盖。建立政府部门信息共享和数据交换机制,实现服务贸易发展协调机制成员单位相关工作数据共享。
(八)进一步创新监管模式。建立服务贸易重点联系企业运行监测机制,创新事中事后监管举措,切实防范骗税和骗取补贴的行为。探索建立商务、海关、税务、外汇等部门信息共享、协同执法的服务贸易监管体系。全面建立服务贸易市场主体信用记录,纳入全国信用信息共享平台并依法通过国家企业信用信息公示系统、“信用中国”网站向社会公开,实施守信联合激励和失信联合惩戒。探索创新技术贸易管理模式。逐步将有关服务贸易管理事项纳入国际贸易“单一窗口”。
四、组织实施
试点地区人民政府(管委会)作为试点工作的责任主体,要结合当地实际细化工作方案,加强组织实施、综合协调及措施保障,逐项落实试点任务,每年向商务部报送试点成效和可复制可推广经验。有关省、直辖市人民政府要加强对试点工作的指导和政策支持。国务院服务贸易发展部际联席会议成员单位要结合各试点地区发展基础、产业结构和资源优势,加强协同指导,积极予以支持,按职责分工做好落实开放举措、政策保障和经验推广工作。商务部要充分发挥国务院服务贸易发展部际联席会议办公室作用,加强统筹协调、跟踪督促,积极推进试点工作,确保任务落实,及时开展经验总结评估与复制推广,重大事项向国务院请示报告。
附件2
附件3
上一条:
海南省会展业发展专项资金管理暂行办法(修订)
下一条:
中共海南省委关于深入学习贯彻习近平总书记在庆祝海南建省办经济特区30周年大会上的重要讲话精神和《中共中央国务院关于支持海南全面深化改革开放的指导意见》的决定
友情链接
+
9428cn太阳集团古天乐贸易港
海南社会科学网
中国社会科学网
全国哲学社会科学规划办公室
国家出版基金规划管理办公室
中国社会工作联合会
中国高校人文社会科学信息网
全国教育科学规划领导小组办公室
海口社科网
中国(海南)改革发展研究院
中国南海研究院
Copyright © 2011-2026 版权所有:中国·太阳集团(9428cn-官方网站)古天乐代言品牌-Suncity Club
琼ICP备10200870号-1
地址:海南省海口市美兰区桂林洋高校区 海南经贸职业技术学院
意见箱