下载
“发挥高校优势,加快构建中国特色哲学社会科学
全国高校社会科学科研管理研究会2017年度工作会议”
征文通知
有关单位:
为深入贯彻习近平总书记在哲学社会科学工作座谈会上的重要讲话精神,全面把握新形势新任务新要求,以改革创新精神努力开创高校哲学社会科学繁荣发展新局面,我会拟于2017年下半年举办“发挥高校优势,加快构建中国特色哲学社会科学——全国高校社会科学科研管理研究会2017年度工作会议”。现就会议征文有关事项通知如下:
一、选题范围
本次会议的主题为“发挥高校优势,加快构建中国特色哲学社会科学”,论文选题范围包括:
1. 如何坚持马克思主义在高校哲学社会科学的指导地位;
2. 高校哲学社会科学如何有效实施以育人育才为中心的整体发展战略;
3. 高校如何在加快构建中国特色哲学社会科学学科体系、学术体系、话语体系等方面继续发力,充分体现中国特色、中国风格、中国气派;
4. 如何深化高校科研体制机制改革,加快推进哲学社会科学理论创新和知识创新;
5. 如何激发创新创造活力,加快构建种类齐全、梯队衔接的高校哲学社会科学人才体系;
6. 如何完善学术评价机制,营造良好的高校哲学社会科学学术生态。
二、征文对象及要求
1.本次会议征文的重点对象为全国高校社会科学科研管理研究会理事单位;
2. 理事长、副理事长单位必须提交1—2篇论文;
3.各征文对象单位应认真组织本单位的专家学者或科研管理工作者开展论文征选工作,推荐高质量论文参评;
4. 欢迎全国高校专家学者围绕年会主题撰写高质量论文,踊跃投稿。
三、论文提交及出版
1.论文全文(6000—10000字)提交截止日期:2017年7月15日;
2.论文全文均请提交电子版,论文格式见附件;
3.经组织评审后,论文择优编辑出版。部分入选论文作者将受邀参加会议。
四、联系方式
联系人:曾彦电话:027-68752343
E-mail: zy1982@whu.edu.cn
通讯地址:湖北省武汉市武汉大学人文社会科学研究院
邮编:430072
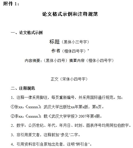
附件:论文格式示例和注释规范
中国高等教育学会社会科学科研管理分会第四届理事会理事单位名单
全国高校社会科学科研管理研究会
2017年5月5日


附件2:
中国高等教育学会社会科学科研管理分会第四届理事会
理事单位名单
北京大学中国人民大学清华大学北京科技大学
北京化工大学北京师范大学北京语言大学北京外国语大学
北京交通大学北京邮电大学中国石油大学(北京) 中国农业大学
中国传媒大学北京林业大学中国政法大学中央财经大学
中央音乐学院中央戏剧学院中央美术学院北京中医药大学
对外经济贸易大学华北电力大学中央民族大学首都师范大学
北京电影学院南开大学天津大学天津师范大学
河北大学河北师范大学山西大学内蒙古大学
东北大学大连理工大学辽宁大学东北财经大学
辽宁师范大学吉林大学东北师范大学东北林业大学
黑龙江大学哈尔滨工业大学哈尔滨师范大学复旦大学
同济大学上海交通大学华东理工大学东华大学
华东师范大学上海外国语大学上海财经大学上海师范大学
南京大学东南大学中国矿业大学河海大学
江南大学南京农业大学中国药科大学南京师范大学
南京信息工程大学苏州大学扬州大学浙江大学
温州师范学院合肥工业大学安徽大学厦门大学
福建师范大学福州大学南昌大学江西财经大学
山东大学中国海洋大学曲阜师范大学烟台大学
郑州大学河南大学武汉大学华中科技大学
中国地质大学(武汉) 武汉理工大学华中师范大学华中农业大学
中南财经政法大学湖北大学湖南大学中南大学
湖南师范大学中山大学华南理工大学暨南大学
深圳大学华南师范大学汕头大学广西大学
广西师范大学海南大学四川大学西南财经大学
西南交通大学电子科技大学四川师范大学重庆大学
西南大学西南政法大学重庆工商大学贵州大学
云南大学昆明理工大学云南师范大学西藏大学
西藏民族学院西安交通大学西北农林科技大学陕西师范大学
西安电子科技大学长安大学西北大学兰州大学
西北师范大学青海大学宁夏大学新疆大学
石河子大学
高等教育出版社高校社会科学评价中心社科管理咨询服务中心
中国高校人文社科信息网
北京市教委天津市教委河北省教育厅山西省教育厅
内蒙古自治区教育厅辽宁省教育厅吉林省教育厅黑龙江省教育厅
上海市教委江苏省教育厅浙江省教育厅安徽省教育厅
福建省教育厅江西省教育厅山东省教育厅河南省教育厅
湖北省教育厅湖南省教育厅广东省教育厅广西壮族自治区教育厅
海南省教育厅重庆市教委四川省教育厅贵州省教育厅
云南省教育厅西藏自治区教育厅陕西省教育厅甘肃省教育厅
青海省教育厅宁夏回族自治区教育厅新疆维吾尔自治区教育厅